导读
在去年12月的2018年度腾讯员工大会上,马化腾提到:“对于管理干部,要做到能上能下,干部不是终身制。同时,在干部提升方面,我们会拿出20%名额优先倾斜更年轻的干部,希望未来有更多年轻人脱颖而出。” 在实际咨询服务过程中,我们发现很多老板都对“工资只能升不能降、奖金只能多不能少、职级只能上不能下”非常困扰,都意识到这种环境会让公司的小白兔员工越来越多,员工的竞争与危机意识淡薄,缺乏狼性和奋斗的压力。 本文将从“恒大足球队”和一个真实的咨询案例,解析如何建立“能上能下”的动态调整机制。01恒大足球队的“末位零奖金制” 2018年7月份,恒大足球俱乐部公布的《关于全面理顺球队管理的通知》中“调整球队编制+末位零奖金制”的严军令。俱乐部发布此次通知的重点在于强调球队将强化良性竞争机制,俱乐部一线队及预备队球员编制均调整为22人,总计44人。根据通知要求,一线队球员下放至预备队,由一线队主教练根据球员在夏训及封闭集训期间的表现,从预备队中选拔22名球员进入一线队。剩余球员下放至二队,由一线队主教练从二队及俱乐部U-17、U-15梯队中择优选拔22名球员进入预备队。 这种方式就是将一线队和预备队首先混合在一起由主帅卡纳瓦罗挑人。重点是“实行动态轮换”,即一线队表现不佳的下放至预备队乃至二队,二队表现优异的晋升预备队,预备队表现优异的晋升一线队。 结合末位零奖金制规则,便形成了球员间的“能上能下”的动态调整机制:1.下调及零奖金处罚1俱乐部成立技术评定小组对每场比赛进行技术统计和数据分析,从“球员总跑动距离”、“高强度奔跑距离”、“传球失误次数”、“身体对抗次数及成功率”、“抢断次数及成功率”五项指标对上场球员的表现进行评定。每场比赛综合评定排名末位的球员将受到“零奖金”的处罚,连续两场排名末位的球员会被停赛一场并下放预备队。2如技术评定小组一致认为球队整体表现非常优异(赢得比赛),则免除本场末位处罚。3球员因不尊重裁判、不尊重对手、不尊重球迷等黄牌警告的将受到“零奖金”处罚。4球员严重违反赛风赛纪被中国足协追加处罚的则会被直接下放到二队。2、上调1在人员编制固定的前提下,一线队有球员被下调时,预备队中表现优异的球员将被上调,同时二队中表现优异的球员同样上调。02某公司游船驾驶员的“末位淘汰”和“能者补位”的动态调整机制 该公司以游船观光为核心业务,游船驾驶员为关键的一线业务类岗位,占到总人数的70%,在咨询项目实施之前,该公司将驾驶员根据技能水平分为四个等级:高级船员、中级船员、初级船员、学徒。高级船员主要负责驾驶接待船;中级船员驾驶普通船;学徒因还不具备游船驾驶技能,先从岸边的辅助工作开始;但由于“人多船少”,部分初级船员具备驾驶技能却无船可开,所以这部分人只能去做岸边的辅助工作或在中级船员休假时顶班。船员等级工作内容/可驾驶游船类型高级船员驾驶接待船中级船员驾驶普通船初级船员岸上拉船、中级船员休假时顶班学徒岸上拉船、学习驾驶技能 如此便产生了一些问题: ★ 初级船员的晋升机会少,他们想要有船驾驶并通过实践不断提升自己的等级和收入只有两个选择:等公司购买新游船或者等中级船员变少(升级或离职)。 ★ 中级、高级船员的等级一旦确定便不会下降,使得一部分人坐享其成,升级后出现一些 表现不佳的现象。 为了解决这些问题,我们为船员建立了周期为半年的动态调整规则,主要内容包括以下两个方面:1.高、中级船员的“末位淘汰”所有高、中级船根据“发船次数”、“游客满意度(投诉次数)”、“安全事故发生次数”、“是否违规操作”等因素在各自等级中进行排名,高级船员中排后10%的人降为中级船员、中级船员中排名后20%的人降为初级船员。2、初、中级船员的“能者补位”高级船员降级后产生的空缺由中级船员中排名靠前的补位,中级船员降级后产生的空缺则从初级船员中选拔人才补位。能上能下”动态调整机制设计的关键点 不论是恒大足球俱乐部还是咨询案例中的游船公司,建立“能上能下”动态调整机制的价值在于为团队内部成员之间导入一定的良性竞争,促使各级别的人都有争先意识,企业通过建立人员工作业绩PK、动态调整等方式,可以盘活内部人员、形成良性竞争的氛围,提高企业整体人效。 在设计此类机制时,企业应该重点做好以下几个关键点: 1. 搭建明确的职级发展通道; 2. 清晰合理的人员评价标准,能够客观反应个人业绩和能力情况; 3. 组织内需要建立一个委员会或决策小组,用于特殊情况的裁决。
在去年12月的2018年度腾讯员工大会上,马化腾提到:“对于管理干部,要做到能上能下,干部不是终身制。同时,在干部提升方面,我们会拿出20%名额优先倾斜更年轻的干部,希望未来有更多年轻人脱颖而出。”
在实际咨询服务过程中,我们发现很多老板都对“工资只能升不能降、奖金只能多不能少、职级只能上不能下”非常困扰,都意识到这种环境会让公司的小白兔员工越来越多,员工的竞争与危机意识淡薄,缺乏狼性和奋斗的压力。
本文将从“恒大足球队”和一个真实的咨询案例,解析如何建立“能上能下”的动态调整机制。
01
恒大足球队的“末位零奖金制”
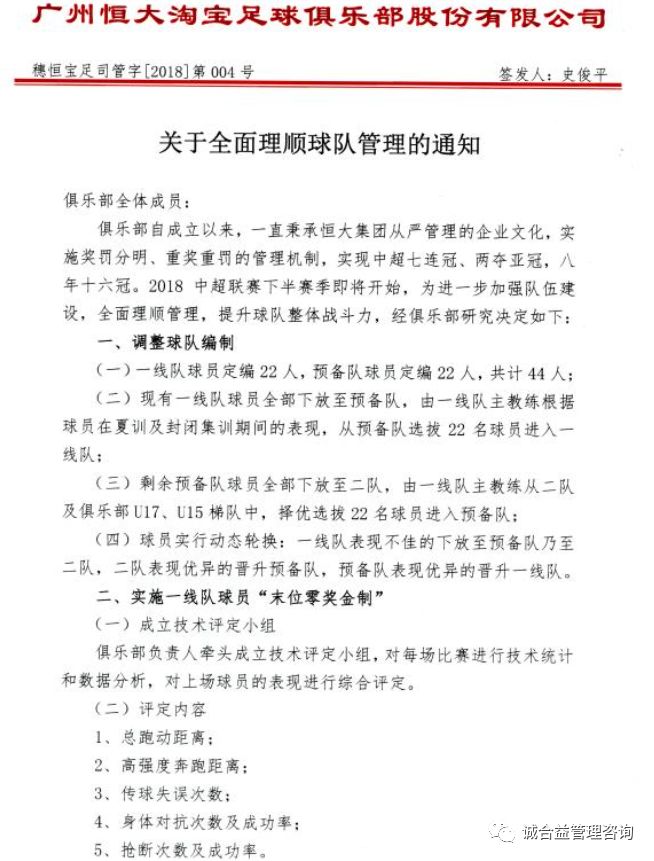
2018年7月份,恒大足球俱乐部公布的《关于全面理顺球队管理的通知》中“调整球队编制+末位零奖金制”的严军令。俱乐部发布此次通知的重点在于强调球队将强化良性竞争机制,俱乐部一线队及预备队球员编制均调整为22人,总计44人。根据通知要求,一线队球员下放至预备队,由一线队主教练根据球员在夏训及封闭集训期间的表现,从预备队中选拔22名球员进入一线队。剩余球员下放至二队,由一线队主教练从二队及俱乐部U-17、U-15梯队中择优选拔22名球员进入预备队。
这种方式就是将一线队和预备队首先混合在一起由主帅卡纳瓦罗挑人。重点是“实行动态轮换”,即一线队表现不佳的下放至预备队乃至二队,二队表现优异的晋升预备队,预备队表现优异的晋升一线队。
结合末位零奖金制规则,便形成了球员间的“能上能下”的动态调整机制:
1.下调及零奖金处罚
1
俱乐部成立技术评定小组对每场比赛进行技术统计和数据分析,从“球员总跑动距离”、“高强度奔跑距离”、“传球失误次数”、“身体对抗次数及成功率”、“抢断次数及成功率”五项指标对上场球员的表现进行评定。每场比赛综合评定排名末位的球员将受到“零奖金”的处罚,连续两场排名末位的球员会被停赛一场并下放预备队。
2
如技术评定小组一致认为球队整体表现非常优异(赢得比赛),则免除本场末位处罚。
3
球员因不尊重裁判、不尊重对手、不尊重球迷等黄牌警告的将受到“零奖金”处罚。
4
球员严重违反赛风赛纪被中国足协追加处罚的则会被直接下放到二队。
2、上调
在人员编制固定的前提下,一线队有球员被下调时,预备队中表现优异的球员将被上调,同时二队中表现优异的球员同样上调。
02
某公司游船驾驶员的“末位淘汰”和“能者补位”的动态调整机制
该公司以游船观光为核心业务,游船驾驶员为关键的一线业务类岗位,占到总人数的70%,在咨询项目实施之前,该公司将驾驶员根据技能水平分为四个等级:高级船员、中级船员、初级船员、学徒。高级船员主要负责驾驶接待船;中级船员驾驶普通船;学徒因还不具备游船驾驶技能,先从岸边的辅助工作开始;但由于“人多船少”,部分初级船员具备驾驶技能却无船可开,所以这部分人只能去做岸边的辅助工作或在中级船员休假时顶班。
船员等级
工作内容/可驾驶游船类型
高级船员
驾驶接待船
中级船员
驾驶普通船
初级船员
岸上拉船、中级船员休假时顶班
学徒
岸上拉船、学习驾驶技能
如此便产生了一些问题:
★ 初级船员的晋升机会少,他们想要有船驾驶并通过实践不断提升自己的等级和收入只有两个选择:等公司购买新游船或者等中级船员变少(升级或离职)。
★ 中级、高级船员的等级一旦确定便不会下降,使得一部分人坐享其成,升级后出现一些 表现不佳的现象。
为了解决这些问题,我们为船员建立了周期为半年的动态调整规则,主要内容包括以下两个方面:
1.高、中级船员的“末位淘汰”
所有高、中级船根据“发船次数”、“游客满意度(投诉次数)”、“安全事故发生次数”、“是否违规操作”等因素在各自等级中进行排名,高级船员中排后10%的人降为中级船员、中级船员中排名后20%的人降为初级船员。
2、初、中级船员的“能者补位”
高级船员降级后产生的空缺由中级船员中排名靠前的补位,中级船员降级后产生的空缺则从初级船员中选拔人才补位。
能上能下”动态调整机制设计的关键点
不论是恒大足球俱乐部还是咨询案例中的游船公司,建立“能上能下”动态调整机制的价值在于为团队内部成员之间导入一定的良性竞争,促使各级别的人都有争先意识,企业通过建立人员工作业绩PK、动态调整等方式,可以盘活内部人员、形成良性竞争的氛围,提高企业整体人效。
在设计此类机制时,企业应该重点做好以下几个关键点:
1. 搭建明确的职级发展通道;
2. 清晰合理的人员评价标准,能够客观反应个人业绩和能力情况;
3. 组织内需要建立一个委员会或决策小组,用于特殊情况的裁决。